行业动态

秉持着坚持品质、责任、精新、执着的理念,致力成为您满意的合作伙伴,为客户提供完善的产品和服务。

国内光伏新政策,未来发展六大趋势
时间:2022-12-28   浏览:399次

  2022年11月30日,中国宏观经济研究院能源研究所副研究员钟财富在中国光伏行业协会主办的“光伏应用生态创新发展论坛”上做了《新形势下光伏发电政策趋势分析》的发言,重点介绍了未来光伏政策发展的六大趋势:

  1、强调绿色消费

  以“非水可再生能源消纳权重制”为代表的一系列政策的出台,既有强制消费绿电政策,又有市场化的鼓励政策,多方位促进绿色电力的消纳

  

图片
图片


  2、新能源更好的与电力系统融合发展

  风光+灵活性电源(新型储能、光热、制氢)等在今年得到长足发展,新能源参与电力市场(包括中长期交易、现货交易)的比例,会越来越大

  

图片


  3、保障用地用海需求并与环境协调发展

  包括用地、用海的规则、税费,都要予以明确;推广生态修复类项目

图片


  4、集中式和分布式齐头并进

  一手抓沙戈荒大基地,一手更加注重分布式项目开

  

图片


  

图片



  5、规范引导新能源产业健康有序发展

  提升技术创新能力、保障产业链供应安全、提高国际化水平

图片

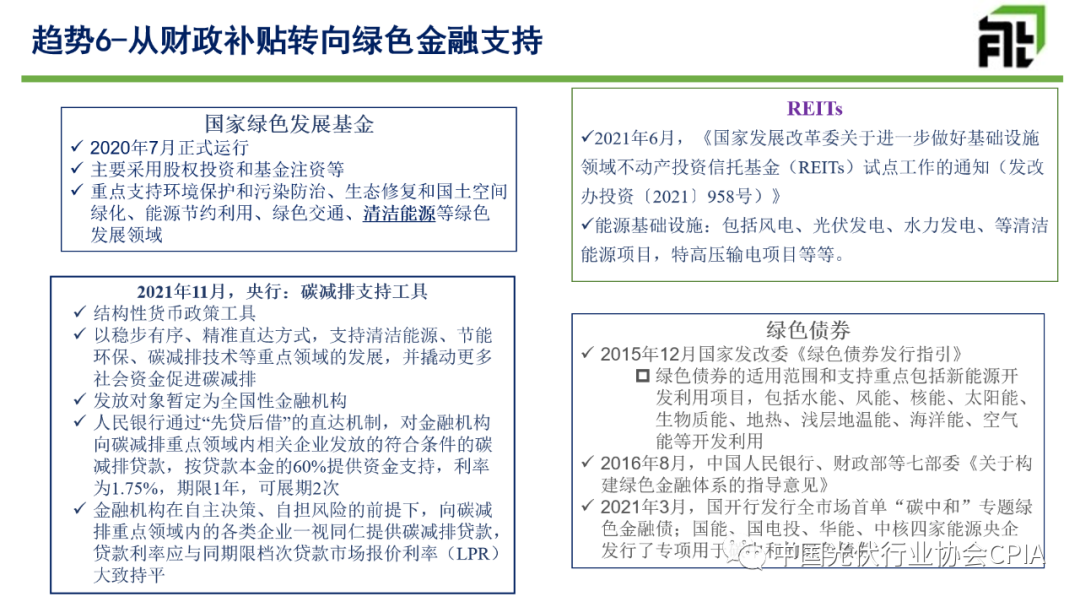
  6、从财政补贴转向绿色金融发展

  补贴退坡,但更多的市场化资金参与,包括:国家绿色发展基金、央行的碳减排支持工具、REITs、绿色债券等等

图片


  屋顶光伏

图片


  既降低了室内温度,增强隔热性,又有效利用闲置屋顶,实现用电"自发自用、余量上网"

  棚上发电、棚下种植”的光伏农业大棚

图片


  光伏车棚

图片


  光伏车棚比传统的车棚温度降低3~4℃,可以给车辆提供更有效的保护。

  光伏向日葵

图片


  阳光电通始终坚持以创新驱动的发展理念,立足差异化竞争,不断探索、突破创新,始终关注社会价值的实现,引领能源绿色发展之路。

  注:文章转载自阳光储能,存在侵权告知删除!


  • 一键拨号
  • message
    短信咨询
  • map
    查看地图